您所在的位置: 广西刑事辩护律师伍志锐 >专业领域 >经济犯罪
伍志锐律师,广西锐嘉弘律师事务所主任、专职律师,民进广西区委法制专委委员、民进南宁市社会法制专委委员,民进南宁市内部监督委员会委员,良庆区政协委员。任广西律师协会刑事专业委员会主任、... 详细>>
律师姓名:伍志锐律师
电话号码:0771-2226680
手机号码:13077797853
邮箱地址:294037389@qq.com
执业证号:14501200820745137
执业律所:广西锐嘉弘律师事务所
联系地址:广西南宁五象大道西段665号环球金融中心T1栋1402
近日,公安部指挥26个省区市的161个城市公安机关集中打击涉烟类犯罪,共抓获犯罪嫌疑人541名,捣毁各类犯罪窝点339个,涉案总价值7.66亿元。那么,涉烟经济犯罪具体涉及什么罪名呢?又如何定罪量刑?详细内容介绍请阅读下文。
新闻回放:
公安部近日指挥26个省区市的161个城市公安机关集中打击涉烟类犯罪,共抓获犯罪嫌疑人541名,捣毁各类犯罪窝点339个,涉案总价值7.66亿元。
本次行动重点围绕涉烟犯罪产业上、中、下游环节,全面开展打击。“上游战役”主抓造假机械设备、原辅材料等生产要素;“中游战役”瞄准制造、加工包装假烟生产窝点;“下游战役”紧盯利用微商、网店、论坛、贴吧等渠道发展的客户,摧毁批发销售网络和假烟囤积窝点。
这次行动为公安机关近年来打击假烟、走私烟犯罪力度最强、范围最广、战果最大的一次,
律师解析:
涉烟经济犯罪早已有之,但公安部如此声势浩大地围剿,却还是第一次。那么涉烟经济犯罪具体涉及什么罪名呢?又如何定罪量刑?下面笔者将逐一解析:
一、非法经营罪
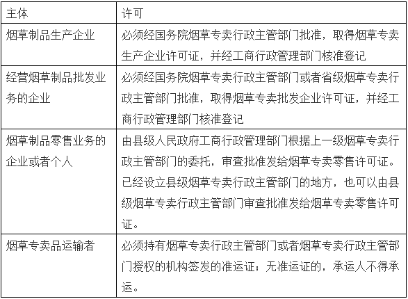
我国对烟草实行专卖管理,《中华人民共和国烟草专卖法》(以下简称“《烟草专卖法》”)对于经营烟草制品的许可制度有明确的规定,简列如下:

根据两高《关于办理非法生产、销售烟草专卖品等刑事案件具体应用法律若干问题的解释》第一条的的规定,违反国家烟草专卖管理法律法规,未经烟草专卖行政主管部门许可,无烟草专卖生产企业许可证、烟草专卖批发企业许可证、特种烟草专卖经营企业许可证、烟草专卖零售许可证等许可证明,非法经营烟草专卖品,情节严重的,依照刑法第二百二十五条的规定,以非法经营罪定罪处罚。
从规定来看,只要无证经营烟草专卖的相关业务,就足以构成非法经营罪,
那么如何界定情节的严重程度呢?该解释第三条接着作出了规定:
简列如下:

另外,值得注意的是,《关于办理假冒伪劣烟草制品等刑事案件适用法律问题座谈会纪要》(以下简称“《烟草座谈会纪要》”)却对单位犯罪有特别的数额规定:未经烟草专卖行政主管部门许可,无生产许可证、批发许可证、零售许可证,而生产、批发、零售烟草制品,单位非法经营数额在五十万元以上的,或者违法所得数额在十万元以上的,依照刑法第二百二十五条的规定定罪处罚。
二、生产、销售伪劣产品罪
根据该解释第一条的规定,生产、销售伪劣卷烟、雪茄烟等烟草专卖品,销售金额在五万元以上的,依照刑法第一百四十条的规定,以生产、销售伪劣产品罪定罪处罚。根据刑法的规定,销售金额与处罚的关系简列如下:

值得注意的是,该解释第二条对销售伪劣产品的未遂情节有做特别规定:伪劣卷烟、雪茄烟等烟草专卖品尚未销售,货值金额达到刑法第一百四十条规定的销售金额定罪起点数额标准的三倍以上的,或者销售金额未达到五万元,但与未销售货值金额合计达到十五万元以上的,以生产、销售伪劣产品罪(未遂)定罪处罚。而根据《关于办理假冒伪劣烟草制品等刑事案件适用法律问题座谈会纪要》的规定。
销售金额和未销售货值金额分别达到不同的法定刑幅度或者均达到同一法定刑幅度的,在处罚较重的法定刑幅度内酌情从重处罚。
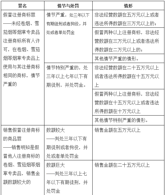
三、侵犯知识产权犯罪
另外,尽管涉烟犯罪多为触犯非法经营罪,但相关侵犯知识产权的犯罪,亦不容忽视:根据该解释第一条的规定,涉烟侵犯知识产权犯罪,多为侵犯商标权益,简列如下:


在实践中,经常有贩卖者以不知道香烟为假冒以及香烟并未贩卖出去等理由进行抗辩,但实际上《烟草座谈会纪要》对是否明知有明确界定:“明知”是指知道或应当知道。有下列情形之一的,可以认定为“明知”:
1、以明显低于市场价格进货的;
2、以明显低于市场价格销售的;
3、销售假冒烟用注册商标的烟草制品被发现后转移、销毁物证或者提供虚假证明、虚假情况的;
4、其他可以认定为明知的情形。
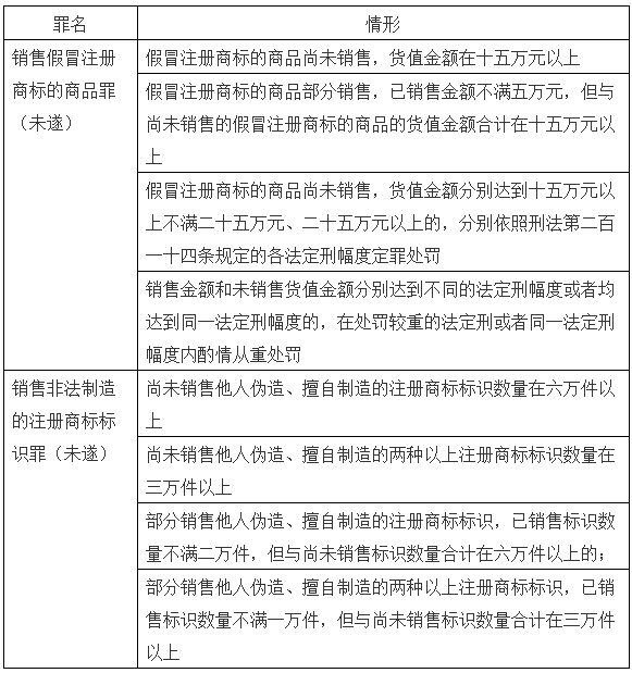
另外,关于销售假冒注册商标的商品、销售他人非法制造的注册商标标识犯罪案件中尚未销售或者部分销售情形的定罪问题,在《关于办理侵犯知识产权刑事案件适用法律若干问题的意见》的第八条、第九条,有明文规定,简列如下:

四、罪名竞合与帮助行为
涉烟经济犯罪产业从上游到下游触犯的罪名可谓不胜枚举,那么如果行为人从上游到下游犯罪皆有涉猎,该如何论处呢?该解释第五条对此也有明确规定:行为人实施非法生产、销售烟草专卖品犯罪,同时构成生产、销售伪劣产品罪、侵犯知识产权犯罪、非法经营罪的,依照处罚较重的规定定罪处罚。因此,在实践中对行为的定性存在着辩护空间,比如销售的是假冒品牌香烟还是劣烟,这对于罪名与量刑都有极大的影响。
对于帮助运输的行为,《烟草座谈会纪要》第六条规定:明知他人实施本解释第一条所列犯罪,而为其提供贷款、资金、账号、发票、证明、许可证件,或者提供生产、经营场所、设备、运输、仓储、保管、邮寄、代理进出口等便利条件,或者提供生产技术、卷烟配方的,应当按照共犯追究刑事责任。
免责声明:本网部分文章和信息来源于国际互联网,本网转载出于传递更多信息和学习之目的。如转载稿涉及版权等问题,请立即联系网站所有人,我们会予以更改或删除相关文章,保证您的权利。同时,部分文章和信息会因为法律法规及国家政策的变更失去时效性及指导意义,仅供参考。